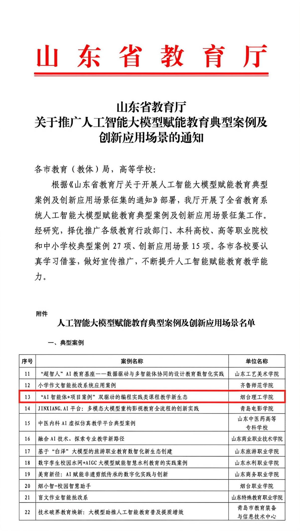
近日,山东省教育厅公布了人工智能大模型赋能教育典型案例及创新应用场景评选结果。我校迟殿委老师主持申报的案例《“AI智能体+项目案例”双驱动的编程实践类课程教学新生态》成功入选山东省人工智能大模型赋能教育典型案例及创新应用场景名单,标志着我校在人工智能赋能教育教学改革方面取得新的重要突破。
本次评选工作由山东省教育厅统筹组织,面向全省各级教育行政部门、本科高校、高等职业院校和中小学校广泛征集人工智能大模型赋能教育教学的典型案例和创新应用场景。经单位推荐、专家评审等严格程序,最终遴选确定并予以推广人工智能大模型赋能教育典型案例27项、创新应用场景15项。
迟殿委团队聚焦编程实践类课程教学中的实际痛点,创新性提出“AI智能体+项目案例”双驱动教学模式,充分发挥人工智能大模型在学习支持、过程指导和能力评价等方面的优势,构建以学生能力提升为核心的课程教学新生态。该案例在提升课堂教学效能、促进学生实践与创新能力培养、推动编程实践类课程教学模式变革等方面具有扎实的实践基础和较高的推广价值,体现了人工智能技术与教育教学深度融合的积极探索。
此次案例成功入选省级人工智能大模型赋能教育典型案例,是对我校持续推进教育数字化转型、深化教育教学改革成效的充分肯定。学校将以此为契机,进一步加强人工智能与教育教学的融合创新,积极培育高水平教学改革成果,不断提升人才培养质量,为服务区域经济社会发展和教育强省建设贡献更大力量。

送稿日期:1月9日 审核人:迟殿委